《兴奋剂管制工作中的未成年运动员权益保护工作指南(试行)》出台
未成年运动员在兴奋剂管制中的权益守护
在竞技体育日益职业化的今天,关于“成绩”与“保护”的平衡,正在成为全社会关注的重点。特别是随着《兴奋剂管制工作中的未成年运动员权益保护工作指南(试行)》出台,一条更加清晰的原则被强调出来 即在反兴奋剂的高压态势下,未成年运动员既是监管对象,更是需要被重点保护的权益主体。如何在严谨的兴奋剂管制体系中,实现对未成年人的人身权、受教育权、健康权和隐私权的综合保障,不仅是体育管理部门的职责,也是教练员、家长与社会共同面对的新命题。
一 未成年运动员不是缩小版成人运动员
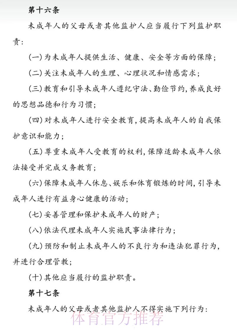
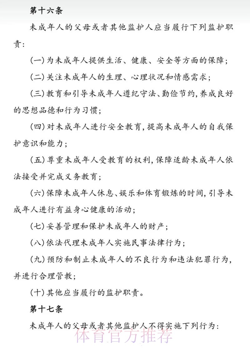
长期以来,反兴奋剂规定往往以统一规则适用于所有年龄段运动员,但实践表明,未成年运动员在生理、心理和法律责任能力等方面,明显不同于成年运动员。他们对药品成分、权利义务和程序规则的理解能力有限,更容易受到教练、队医、家长或同伴的影响和误导。正因如此,《兴奋剂管制工作中的未成年运动员权益保护工作指南(试行)》提出要在严格执行反兴奋剂规则的前提下,为未成年运动员建立差异化、分级化的保护机制,避免将成人标准简单下沉,导致“程序合法但实质不公”的情况。
例如,当一名14岁的游泳小将被要求填写兴奋剂检测的相关表格时,如果只要求其“自行签字确认”,就可能出现其根本未理解“用药申报”“样本保存”等专业术语含义的情况。这不仅弱化了程序的公正性,也容易在事后产生纠纷。指南强调,在此类场景中,监护人或授权代表应当同步在场,并用通俗语言向未成年人解释检测流程和权利保障措施,以确保“形式上的签字”变成“实质上的知情同意”。
二 反兴奋剂与未成年人保护的价值平衡
反兴奋剂工作的核心目标在于维护体育公平与运动员健康,而未成年人保护的核心则是优先保障其成长权益,看似不同,但在价值上具有高度一致性。兴奋剂对未成年身体发育的潜在损害、对心理发展和价值观形成的扭曲,比对成年人更深更长久。从长远看,真正严格、科学的兴奋剂管制,本身就是对未成年运动员的深度保护,关键在于方法和路径需要针对未成年群体进行优化调整。

根据指南的精神,监管实践中应避免出现“只问结果,不看过程”的简单化处理。例如,在处理未成年运动员疑似违规用药事件时,除了检测结果本身,还要充分考察其主观过错程度、信息获取渠道及监管者是否存在疏忽。对未成年人“一刀切”地适用最高标准处罚,不仅可能违反比例原则,还可能对其未来学业、就业和社会融入造成过度打击。通过设立教育性措施、辅导课程以及阶段性评估等方式,用修复性、矫治性手段替代单一惩罚,更符合未成年人保护的立法精神。

三 监护责任与教练责任的重新界定
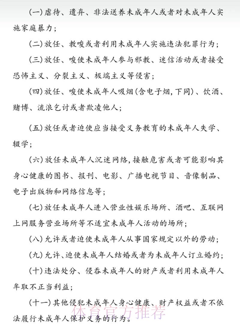
在未成年运动员涉兴奋剂问题中,成年人往往扮演关键角色。指南特别强调,要强化法定监护人与教练、队医等“专业监护人”的责任边界。未成年人在训练和比赛期间,通常高度依赖教练团队提供药品、营养补充剂及康复方案,如果管理不当或存在功利倾向,未成年运动员很可能在不知情甚至被误导的情况下陷入兴奋剂风险。
可以设想这样一个案例 一名田径少年在教练建议下长期使用“恢复快”“提精神”的营养制品,却从未被明确告知其中可能含有被禁成分。当他在随机兴奋剂检测中呈阳性时,将其视为与成年运动员相同的个人违规显然有失公允。指南的意义在于强调责任追溯链条的完整性 不仅要查清是否存在“强迫、诱导或隐瞒”,还要规范队伍内部的处方管理、用药记录、培训档案,以制度方式督促成年管理者尽到“保护而非利用”的责任。
在落实《兴奋剂管制工作中的未成年运动员权益保护工作指南(试行)》时,各运动队与体校应建立清晰的责任清单 例如对用药审批流程进行双重签字,要求队医和主管教练共同确认并记录药品来源、成分及用途 同时将监护人纳入信息知情链条,定期向家长通报未成年运动员用药情况和相关风险提示。这种可追溯的闭环机制,既有利于保护未成年人的合法权益,也为日后可能发生的争议提供客观依据。
四 程序公正中的隐私保护与人文关怀

兴奋剂检测不仅是技术环节,更是对个人隐私和人格尊严的直接触及。对于未成年人而言,被要求在指定环境中提供尿样或血样,往往会产生紧张、羞怯甚至恐惧心理。指南提出要在人性化的前提下完成每一次检测,包括合理安排同性检测官,尊重未成年人在现场的心理感受,对身体暴露程度进行严格控制,并避免不必要的旁观与围观。
信息公开与隐私保护之间需要重新拿捏尺度。以往在一些涉及兴奋剂的舆论事件中,当事运动员姓名、照片以及训练单位等信息往往迅速传播,一旦涉及未成年群体,其人格尊严和未来发展空间可能受到长期影响。《兴奋剂管制工作中的未成年运动员权益保护工作指南(试行)》强调,在涉及未成年运动员的案件通报时,应当尽量采取匿名、模糊化处理,限制信息扩散范围,并在内部通报与外部披露之间设定清晰边界。保护公众知情权并不意味着可以牺牲未成年人的名誉权和隐私权,这是现代治理中必须坚守的底线。
五 以教育为核心的预防机制建设
与其在事后被动查处,不如在事前体系化预防。指南将“教育优先”作为对未成年运动员权益保护的关键路径之一,这种理念上的转变,尤为值得重视。通过将反兴奋剂教育纳入体校课程、青少年体育培训体系及家庭教育内容,让未成年运动员在成长早期形成“自我保护”的意识和能力。比如,在基础课程中设置“常见药品与禁用清单”“如何识别和拒绝违规用药建议”等模块,配合案例教学,让他们从真实故事中理解兴奋剂带来的长期风险。
某省队曾在实践中开展一次主题班会,邀请曾因违规用药被禁赛的退役运动员现身讲述经历 他坦言当年只在意短期成绩,从未意识到自己选择会影响终生健康,并在禁赛后遭遇学业中断与社会歧视。这种具身体验式教育往往比单纯宣读条例更有震撼力,也更能促使未成年运动员在面对诱惑时做出理性选择。在这一过程中,《兴奋剂管制工作中的未成年运动员权益保护工作指南(试行)》既是制度文本,更可以成为教育教材的基础蓝本,通过通俗化、情景化改写,让规则走出文件,进入日常训练生活。
六 体系协同 让保护落到每一个具体场景
未成年运动员的权益保护,不能只停留在口号与文件层面,而要在日常工作细节中落地生根。这需要体育行政部门、学校、俱乐部、医疗机构以及家长形成协同机制。指南的“试行”属性也意味着,它是一个可以在实践中不断修订和完善的动态框架 各地可根据自身项目特点和管理实际,探索具有针对性的实施细则,例如 对高风险项目设立专项药品管理台账 对频繁参加国际赛事的少年队伍强化跨境用药风险提示 对偏远地区体校增加远程医疗与法律咨询支持等。

长远来看,未成年运动员权益保护做得越扎实,我国反兴奋剂工作的社会基础就越牢固。那些在青少年时期就接受充分教育、感受被尊重与被保护的运动员,更有可能在成年后自觉遵守规则,传递公平竞赛的价值观,甚至成为未来教练和管理者时,将这套保护逻辑延续下去。这也是《兴奋剂管制工作中的未成年运动员权益保护工作指南(试行)》真正深远的意义所在 它着眼于当前具体制度优化,更着眼于体育文化的长期塑形,让竞技荣耀不再以牺牲未成年人权益为代价,而是在法治与人文关怀交织的轨道上稳步前行。
相关文章
-
2026-04-16英超双红会曼联利物浦再燃战火
英超双红会曼联利物浦再燃战火 引言:经典对决点燃激情之夜 每逢英超赛场上的“双红会”,球迷们的热情都会被瞬间点燃。作为英格兰足球历史上最具分量的对决之一,曼联与利物浦的较量不仅仅是一场比赛,更是一
-
2026-04-16英格蘭足總杯決賽曼城2-1曼聯 京多安梅開二度!曼城三冠王成就只差歐冠!.
**英格蘭足總杯決賽:曼城2-1曼聯,京多安梅開二度,三冠王僅差一步之遙!** 英格蘭足總杯決賽在溫布利大球場落下帷幕,一場焦點大戰讓無數球迷屏息以待——曼城對陣曼聯,這不僅僅是一場“曼市德比”
-
2026-04-16西甲第4輪西班牙人1-2馬德裏競技 德托馬斯首開紀錄勒馬爾補時絕殺.
**西甲精彩对决:西班牙人1-2惜败马德里竞技** 西甲联赛向来以激烈的竞争和精彩的比赛闻名于世。在本赛季的第4轮比赛中,西班牙人迎战老牌劲旅马德里竞技,为球迷们奉献了一场扣人心弦的对决。本场比
-
2026-04-16國際友誼賽葡萄牙4-0尼日利亞 B費上半場進兩球拉莫斯馬裏奧空門得手.
**前言** 葡萄牙与尼日利亚之间的国际友谊赛一直备受关注,尤其是当比赛结果呈现了令人惊喜的发展。**葡萄牙4-0大胜尼日利亚**,不仅展现出强大的团队实力,还突显了个人球员的出色表现。本文将深

